大家好,我是二哥呀。
之前有球友在星球里提问说,人现在在武汉,从华为 OD 离职三个月了,一直没有找到工作,后来终于找到了一个自研的,但 base 地又不在武汉。

很纠结,不知道是继续在武汉找外包,还是说去自研试一试,害怕空窗期太久。
其实对于绝大多数的工作党来说,除非是实在忍不了,否则谁愿意跳槽呢?
包括在外包的同学。
反正像我这种普通人,宁愿在一个岗位干一辈子,什么创新、活力,离我越远越好。
但公司不这么想啊,你越稳定,他越害怕,所以搞出来了 KPI、OKR、绩效、奖金,刺激你改变、更卷一点。
很多工作党跳槽都是被迫的,主动的不多,我的建议是,最好在绩效考核出来后,更新一波简历。
免得被动。
或者你有打算跳槽的意念之前,给自己留半年时间,至少 1 个月吧,更新一下简历,投出去看看情况,假如面试邀约还不错,那就果断走。
树挪死,人挪活,还是有很大概率找到一家更好的。
毕竟企业发展,离不开人才的。
假如简历投出去石沉大海,那最好再苟一段时间,找点项目做做,升级一下项目的技术栈。
给大家看一个我最近刚改过的一份工作党简历,球友给我的原始简历中,个人职责部分是没有量化数据的,看上去就稀松平常,但我给他加了接口响应时间、QPS、设备连接数等等后,就感觉很立体了。

工作党在跳槽的时候,吃亏就吃亏在这个地方,明明自己做了挺多内容,但写简历的时候,总感觉大脑一片空白。
根本想不起来自己曾经做过啥。更别说量化数据了。
其实很正常,人都是有记忆周期的,你不可能记得一年前半年前的细枝末节。
所以之前我就建议大家做完一个项目后,迭代一版简历,这时候,脑子是最清楚的,知道自己改了什么bug、业务是什么,有哪些亮点。
为了晋升答辩也值得这么做。
假如项目是屎山,别想着屎上雕花,该换业务换业务,千万别太老实,否则就会出现文章一开头出现的情况。
从华为 OD 离职后,找不到比华为 OD 更好的工作。
面试造火箭,工作拧螺丝,不管社招还是校招,都这样。
我再举个例子,下面是一位工作了 10 年的球友简历,你看完后什么感受?

- 参与并负责任务调度子系统中组件调用shell脚本开发,独立完成反演等待队列、作业统计、回迁重跑流程等功能的后端开发。
- 编写项目验收文档,确保子系统在测试环境和生产环境稳定运行,保证项目一期和二期顺利验收。
估计你很难提起兴趣?
那能润最好,假如不能润,果断断舍离!
现在很多应届生都上 RAG 项目、Agent/MCP 的项目了,甚至微服务项目,工作党如果一直背着屎山前行,注定不容易。
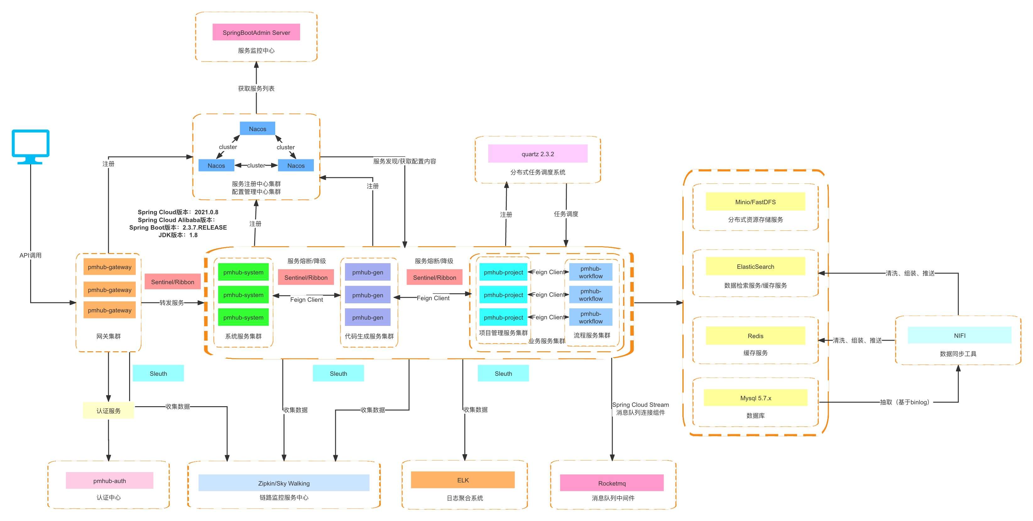
像 PmHub 这个项目,属于 OA 流,很符合 AI 时代的 workflow 理念,并且很多公司都做 OA 流,外包自研都合适。

代码开源在 GitHub:https://github.com/laigeoffer/pmhub

项目代码是开源在 GitHub 上的,拿 Qoder 这种 AICoding 工具去读一读源码,再配合教程,一个月搞个七七八八肯定是没问题的。
别觉得微服务有多么高大上,也就是 Gateway、Nacos、Seata、Sentinel、SkyWalking 这些技术栈。

假如你真的想洗简历,我觉得最好的办法,就是踏踏实实去跟一下 PmHub 这种项目。其他的开源项目当然也可以。
打铁还须自身硬,技术提升上去,不仅工作开心,市场对你也会更认可。
假如你打算用 PmHub 这个微服务项目,这里分享一个球友在面试中真实遇到的题目(毫无保留):在 pmhub 中,你遇到的难点有哪些,是怎么解决的,怎么优化?
答:
在微服务架构中,认证和授权是一个复杂的问题。系统由好几个微服务构成,我们不能在每个服务内部都实现一遍用户登录和权限校验的逻辑。这样做会导致代码冗余、维护困难,并且安全策略难以统一。我们需要一个统一的、与业务逻辑解耦的认证授权中心。
在 PmHub 中,我们设计并实现了基于 Spring Security + JWT + API Gateway 的统一认证授权方案。
我们建立了一个独立的认证服务中心 ( pmhub-auth ) 。用户登录时,请求该服务,验证成功后,该服务会生成一个包含用户信息的 JWT 并返回给前端。
前端在后续的每次请求中,都会在请求头(Header)里带上这个 JWT。PmHub 的统一入口是 API 网关,所以我们在网关层实现了一个全局过滤器。

这个全局过滤器会拦截所有请求,首先校验 JWT 的合法性(签名、是否过期等)。校验通过后,它会解析 JWT 获取用户信息和权限标识,并将这些信息安全地传递给下游的业务服务。下游服务拿到用户信息后,可以基于此进行业务操作,或者使用 Spring Security 的注解(如 @PreAuthorize )进行更细粒度的接口权限控制。
当前的方案中,JWT 过期后用户需要重新登录。可以优化为:当 Token 接近过期时,通过“无感刷新”机制自动为用户续签,提升用户体验。此外,可以进一步扩展认证中心,支持 OAuth2 协议,实现与企业微信、钉钉等第三方应用的单点登录(SSO)。
这个鉴权逻辑其实也适用于其他所有需要登录的项目。
对于每一个工作党来说,没有危机的时候,该躺该摸鱼的时候绝不心虚。
但如果赶上晋升,赶上需要拿更好的 offer 的时候,也要偷偷或者顺带提升自己,不要原地踏步太久。
发条该松的时候松,该紧的时候紧。
ending
一个人可以走得很快,但一群人才能走得更远。二哥的编程星球已经有 10000 多名球友加入了,如果你也需要一个优质的学习环境,戳链接 🔗 加入我们吧。这是一个 简历精修 + 编程项目实战(RAG 派聪明、技术派、微服务 PmHub)+ Java 面试指南的私密圈子,你可以阅读星球专栏、向二哥提问、帮你制定学习计划、和球友一起打卡成长。
最后,把二哥的座右铭送给大家:没有什么使我停留——除了目的,纵然岸旁有玫瑰、有绿荫、有宁静的港湾,我是不系之舟。共勉 💪。
回复