大家好,我是二哥呀。
科大讯飞这次干的漂亮(值得鼓掌)。
他们开源了一个叫 SkillHub 的项目,定位是“企业级 Agent Skill 商店”。说人话就是:给 AI Agent 造了一个 npm,或者说是 Docker Hub,但专门为 Skills 设计。
上线没多久,GitHub 上已经 1.5K Star 了。

我第一时间上手体验了一把,发现这玩意儿确实解决了企业内部 AI Agent Skill 共享的痛点。
并且非常适合写到简历上,出去求职也是倍加分。

我之前就有做这样一个实战项目的打算,看来可以基于 SkillHub 进行二开了,哈哈。科大讯飞牛的,无需多言。
系好安全带,我们出发啦。滴滴滴😄
01、SkillHub 是什么?
先说定位。
SkillHub 是一个企业级、自托管的 Agent 技能注册中心。你可以把它理解成 AI Agent 世界里的 npm 或者 Docker Hub——专门用来管理 Skills。
一个 Skill 就是一个可复用的能力单元,比如“代码审查”、“文档生成”、“API 测试”这些。

一个典型的 Skill 包括:
- **SKILL.md:**技能描述文件,定义技能的元数据和使用方法
- 提示词模板:指导 AI 如何执行任务的指令集
- 工具定义:技能需要调用的外部工具或 API
- 示例数据:演示技能如何使用的样例
- 配置文件:技能的参数设置和环境变量
很多企业有自己的业务场景,需要定制 Skills。比如“连接内部数据库”、“调用内部 API”、“处理内部文档格式”、“生成合规报告”。这些 Skills 包含敏感信息,不能放到公网上。而且团队之间需要共享,不能每个人都自己写一遍。

这就是 SkillHub 要解决的问题:让企业能在自己服务器上搭一个私有“技能商店”,团队成员可以在里面发布、发现、下载、管理技能包。
02、一键部署 SkillHub
我最欣赏 SkillHub 的一点是:部署门槛极低。
官方提供了一键启动脚本,只需要一行命令:
curl -fsSL https://raw.githubusercontent.com/iflytek/skillhub/main/scripts/runtime.sh | sh -s -- up
整个过程大概两三分钟,不需要配置数据库、不需要安装依赖、不需要修改配置文件。
如果你想用 docker-compose 部署,也完全可以。
你可以使用以下命令。
git clone https://github.com/iflytek/skillhub.git
cd skillhub
docker compose up -d
也可以使用我推荐的 GitHub 桌面版,把仓库先拉到本地。


然后终端进入 SkillHub 的根目录。
启动 Codex,让他帮我们读一下源码,然后引导我们怎么安装使用。

非常简单哈,执行 make dev-all 就可以。


温馨提醒:启动前最好确认一下8080端口和3000端口有没有被占用。由于我本机有好多个容器,3000已经被占用了,所以我这里的演示就切到了 3001 端口。

启动完成后,浏览器访问 http://localhost:3000,就能看到 SkillHub 的界面了。
默认管理员账号是 admin,密码是 ChangeMe!2026。登录后记得第一时间改密码——密码已经提醒我们了,真贴心。

界面设计很简洁,没有花里胡哨的东西。作为一个企业内部工具,这种克制的设计风格我很喜欢——功能都在该在的位置,不会让用户迷路。
好,给自己鼓个掌吧,我们的 SkillHub 到此就部署成功了。
03、Skill 发布、发现、治理
SkillHub 的核心功能可以概括为四个词:发布、发现、治理、集成。
首先是发布
技能包的核心格式是 SKILL.md,这是一个标准化的 Markdown 文件,包含 frontmatter(元数据)和 body(内容)两部分。这种格式和 Hugo、Jekyll 等静态博客引擎一致,学习成本很低。
---
name: code-review
version: 1.0.0
description: 代码审查技能,支持多语言
namespace: @ai-team
---
这个技能可以帮助你进行代码审查...
## 使用方法
1. 调用方式...
2. 参数说明...
刚好科大讯飞提供了一系列非常实用的Skills。

我们就拿 ifly-pdf-image-ocr 来举例说明一下吧。仍然是把这个仓库clone 到本地。

然后把 ifly-pdf-image-ocr 压缩成zip 文件。
打开SkillHub,进入【发布】。

命名空间选择 global(企业内部可以选择对应的组织),技能的完整坐标格式是 @{namespace_slug}/{skill_slug},比如 @ai-team/code-review。这种命名方式借鉴了 npm 的 scoped package 设计,非常清晰。
不同命名空间下的技能相互隔离,互不干扰。

然后上传我们刚刚压缩的zip包,点击【确认发布】。

OK,已经上传成功了。
发布技能可以通过 Web 界面上传,也可以通过 CLI 工具。对于需要集成到 CI/CD 流程的场景,CLI 方式更合适。

其次是发现
SkillHub 内置了全文搜索功能,基于 PostgreSQL 实现。可以按关键词搜索技能,也可以按命名空间、下载量、评分、时间等维度筛选。

搜索结果会显示技能的基本信息:名称、描述、版本、作者、下载量、评分。
点击进入详情页,可以看到版本历史、依赖关系、README 预览,以及收藏、评分等互动功能。


这个体验和 npm 的包详情页很像,用过 npm 的同学应该会很熟悉。
再次是治理
企业内部需要管控技能质量,不能什么人都随便发布。
发布时会对一些必要的密钥进行校验,防止重要信息泄露。

另外,SkillHub 还提供了完整的审核工作流:
开发者提交技能后,技能状态是“审核中”,我这里拿另外一个账号来发布一个新技能。

管理员进入审核队列,可以看到后台异步执行的安全扫描报告——包括代码质量检查、安全漏洞扫描等。


审核通过后,技能状态变为“已发布”,其他用户才能看到和下载。
这个审核机制对企业来说太重要了。没有它,内部技能库很快就会变成垃圾堆,充斥着各种质量参差不齐的技能包,最终无人敢用。
最后是集成
SkillHub 兼容 ClawHub CLI 协议。这意味着通过 SkillHub 安装的技能,可以被 Claude Code、OpenClaw 等 AI Agent 直接发现和使用。
你可以在 SkillHub 里生成一个作用域 Token(Scoped Token),然后用这个 Token 配置 AI 客户端。


之后 Agent 就能自动识别 SkillHub 里的技能包,就像使用官方 Skills 一样方便。
04、安全扫描机制详解
企业内部对安全的要求通常很高,SkillHub 的安全扫描机制值得单独说说。
扫描流程是这样的:

技能包上传后,系统会自动解压并进入审核队列。后台有一个独立的扫描服务,会对技能包进行多维度的安全检查。
第一层:结构检查。
验证 SKILL.md 是否存在、frontmatter 是否合法、必填字段是否完整。如果结构有问题,直接拒绝,不会进入后续扫描。
第二层:代码质量检查。
扫描技能包中的脚本文件,检查代码风格、潜在 bug、复杂度等。这一层用的是静态分析工具,不会实际执行代码,所以速度很快。
第三层:安全漏洞扫描。
检查是否存在已知漏洞模式,比如命令注入风险、路径穿越风险、敏感信息硬编码等。如果发现问题,会在报告中标注风险等级(高/中/低)。

第四层:依赖安全检查。
如果技能包声明了依赖,会递归检查依赖链中是否存在已知漏洞。这一层依赖的是漏洞数据库,类似 npm audit 的机制。
扫描完成后,管理员可以在审核界面看到完整的报告。报告会列出所有发现的问题,按严重程度排序,并给出修复建议。管理员可以根据报告决定是通过、驳回还是要求修改。

这套机制对企业来说非常实用。
05、CLI 工具使用指南
SkillHub 提供了 ClawHub CLI 协议兼容层,现有工具可无缝迁移。

这里给大家解释一下。
SkillHub 是服务端,本质上是一个 Skill 注册中心,用来存放、搜索、审核、下载和发布技能。
clawhub 是一个命令行客户端,也就是我们说的 CLI 工具。
clawhub 这个 CLI,可以去连接我们本地(生产环境)部署的这个 SkillHub,然后完成技能的搜索、查看和安装。
在进行 CLI 操作之前,我们先通过下面这行命令测一下 SkillHub 暴露的兼容发现端点。
curl http://localhost:8080/.well-known/clawhub.json

如果返回的是 {"apiBase":"/api/v1"},就说明这个 SkillHub 实例可以被 clawhub 当成一个兼容 registry 来使用。
接下来回到终端,把 clawhub 指向我们之前跑起来的 SkillHub。
export CLAWHUB_REGISTRY=http://localhost:8080
然后用刚才在 Web 里创建的 token 登录。
npx clawhub login --token '你刚复制的token'
登录完成以后,通过 npx clawhub whoami 先确认一下当前是谁。

接下来,我演示几个最常见的动作。第一步是搜索技能。比如我已经上传了一个 OCR 相关的 skill,我可以直接搜索。
npx clawhub search ifly

搜索到以后,我可以继续查看这个技能的详细信息。
npx clawhub inspect ifly-pdf-image-ocr

如果 Skill 是在某个团队 namespace 下面,那 CLI 里会用 namespace--slug 这种格式,比如:
npx clawhub inspect ocr-team--ifly-pdf-image-ocr
当然了。
我们上面只是为了说明CLI、SkillHub和clawhub之间的关系。
明白原理之后,我们其实可以不要上面这些步骤,直接这样一行命令就OK了。
npx clawhub install ifly-pdf-image-ocr --registry http://localhost:3001

或者一个提示词就OK了。
阅读 http://localhost:3001/space/global/ifly-pdf-image-ocr,并按照说明完成 SkillHub Skills Registry 的配置
Claude Code 和 Codex 都可以哦。


OK,Codex 的 Skills 中心已经可以看到我们刚刚安装好了。

然后我们来试一把。
提示词:把这份文件做ocr,输出markdown

结果已经出来了。

完美,到此为止,我们算是用SkillHub做了一个完整的Skills发布、校审、安装、使用。
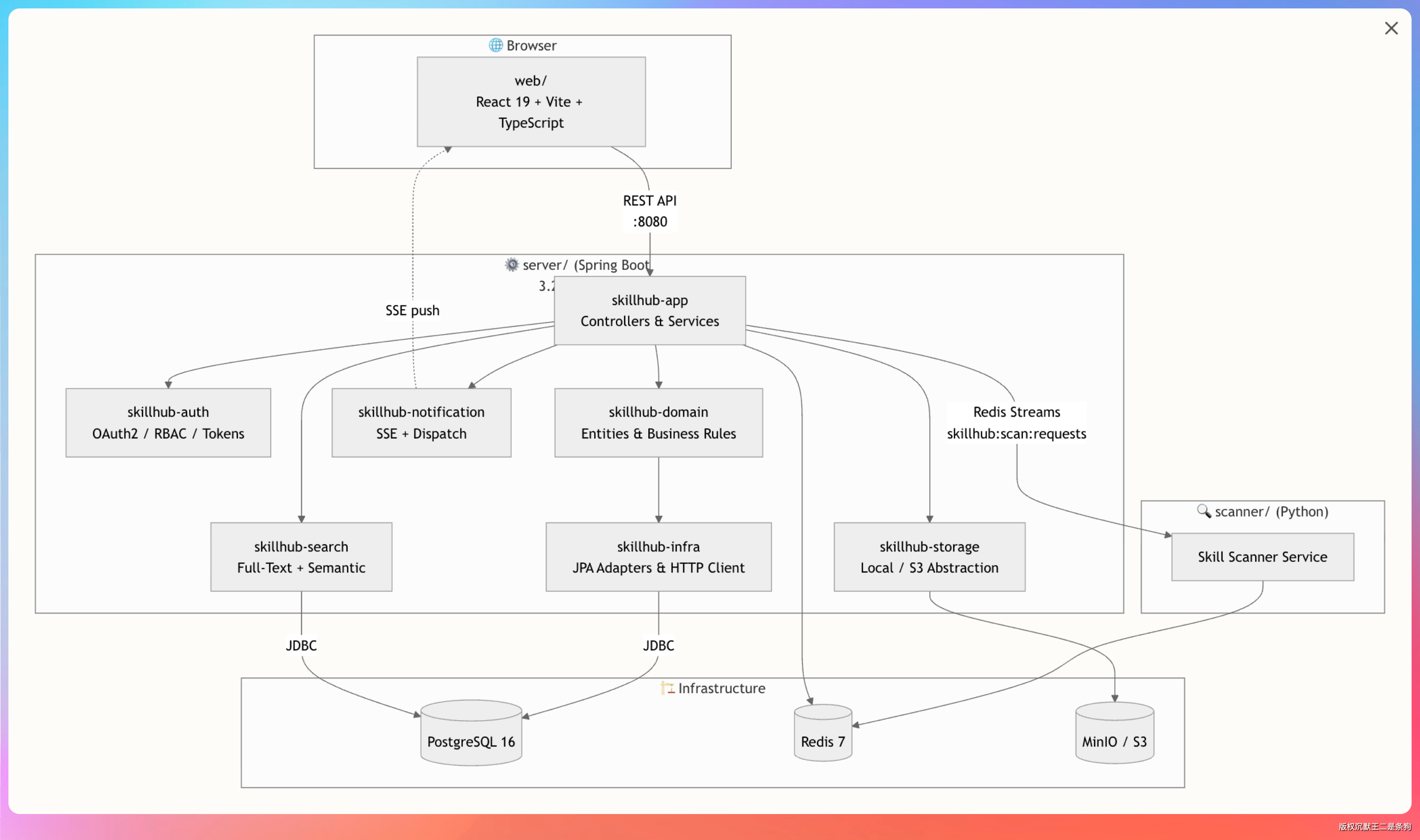
06、SkillHub 技术栈深度解析
翻了一下源码,SkillHub 的技术选型很扎实。

- 后端:Java 21 + Spring Boot 3.x
- 前端:React 19 + TypeScript
- 存储层:PostgreSQL + Redis + S3/MinIO
这是一个经典的存储架构组合:
- **PostgreSQL:**存储用户、技能、命名空间等核心数据。全文搜索用的是 PostgreSQL 内置的 tsvector,不需要额外引入 Elasticsearch
- **Redis:**存储会话、热点数据、分布式锁。技能下载计数器也用 Redis 实现,避免每次请求都写数据库
- **S3/MinIO:**存技能包文件。MinIO 是 S3 兼容的私有化方案,数据完全在自己的服务器上
SkillHub 还设计了存储插件接口,支持多种存储后端:
public interface StoragePlugin {
void upload(String key, InputStream data);
InputStream download(String key);
void delete(String key);
boolean exists(String key);
}
内置插件支持:本地文件系统、MinIO、AWS S3、阿里云 OSS、腾讯云 COS。企业可以根据自己的基础设施选择合适的存储后端。
07、如何写到简历上?
如果你在企业里部署和使用过 SkillHub,可以这样写。
项目名称:企业级 AI 技能管理平台(基于 SkillHub 私有部署)
项目简介:搭建企业内部的 AI Agent 技能注册中心,实现技能的发布、审核、分发全生命周期管理,支持 Claude Code、OpenClaw 等 AI Agent 直接调用。
核心职责:
- 基于 PostgreSQL Full-Text Search + RBAC 权限模型设计 Skill 搜索与可见体系,可按命名空间/下载量/评分/时间等多维筛选。
- 接入 Redis Stream + Scanner Adapter 的安全扫描链路,将 Skill 发布流程扩展为“上传校验 -> 安全扫描 -> 人工审核 -> 发布入库”,确保企业私有技能分发的安全合规
- 基于 Docker Compose + Kubernetes + GitHub Actions + Prometheus/Grafana 实现本地开发、一键部署、容器化交付和可观测监控,支持 amd64/arm64 双架构镜像
- 补齐 172 个前端单测、23 个 E2E 用例、164 个 Java 测试文件。
ending
科大讯飞这次开源 SkillHub,是站在了“企业级”这个细分赛道上。
企业需要什么?私有部署、权限管理、审核流程、数据主权。这些需求,公有平台满足不了,但 SkillHub 满足得了。
从技术角度看,SkillHub 有几个值得学习的设计。

一是“注册中心”模式的运用。npm 证明了注册中心模式在软件分发上的成功,SkillHub 把这个模式引入 AI Agent 领域。
二是“私有部署优先”的定位。大部分 AI 工具都是 SaaS 模式,数据存在厂商服务器上。SkillHub 从一开始就设计为私有部署。
三是“CLI 优先”的设计理念。Web 界面好看,但 CLI 才是自动化的基础。SkillHub 提供了完整的 CLI 工具,可以无缝融入 CI/CD 流程。
【好的开源项目,不是功能最多的,而是最懂用户痛点的。】
SkillHub 已经 1.5K Star 了,如果你也在做企业 AI 平台,建议去看一眼源码,一定能给你很多很多启发。
GitHub 地址:https://github.com/iflytek/skillhub
觉得有用的话,点个 Star,鼓励一下国产开源。
我们下期见!
回复