老王透明的茶杯里,泡满了枸杞,我就瞅了一眼,少说也有 100 颗。
没等我回过来神,老王就直入主题:“你做 RAG 检索用的什么数据库?”
“MySQL。”
老王差点没把刚抿到嘴里的水喷到我帅气的脸上:“就 MySQL?向量检索你用 MySQL?”
“咋了王哥,MySQL 不配拥有向量吗?100 万条 chunk 我照样给它安排得明明白白。”
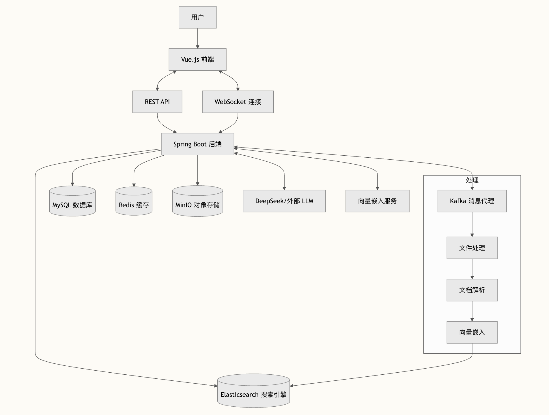
看老王气急败坏的样子,我笑了:“王哥,逗逗你啦,活跃活跃气氛嘛,这下我不紧张了。向量这块我用的是 ElasticSearch 了,既能做语义,又能做关键字存储,混合检索轻松搞定。😄”

老王真是个好人啊,愣是没生气,仍然和颜悦色。问出了下一题:“你这个 RAG 系统,检索精确率怎么评估的?具体怎么测试?”
(内心 OS:这下面试有了,天底下所有的面试官都能像老王一样就好了呀。)

PS:以下题目来自派聪明 RAG 项目的真实面试题目,如上图所示,阿里飞猪一面。
content
01、检索精确率怎么评估的?具体怎么测试?
我说:“王哥,我在派聪明 RAG 里专门做过一轮评估。”
“评估检索质量,业界常用的指标有三个:精确率(Precision)、召回率(Recall)和 MRR(Mean Reciprocal Rank)。”
精确率看的是检索出来的文档里有多少是真正相关的。比如检索返回了 10 个 chunk,其中 7 个和问题相关,精确率就是 70%。
召回率看的是所有相关文档里,有多少被检索出来了。比如知识库里一共有 15 个相关 chunk,检索返回了 7 个,召回率就是 46.7%。
MRR 看的是第一个正确结果的排名,排名越靠前...
企业级Agent工作流编排项目PaiFlow
Vibe Coding版本的PaiAgent
派聪明RAG AI知识库Java版本+Go版本
微服务 PmHub、技术派、MYDB
求职派JobClaw(OpenClaw/Hermes架构
PaiCLI(类似Claude Code的Agent
派简历(代码已完成)
等实战项目。
1. 微信扫右侧的优惠券加入知识星球
2. 解锁星球的实战项目教程和源码: 项目源码+教程获取
热门评论
7 条评论
回复